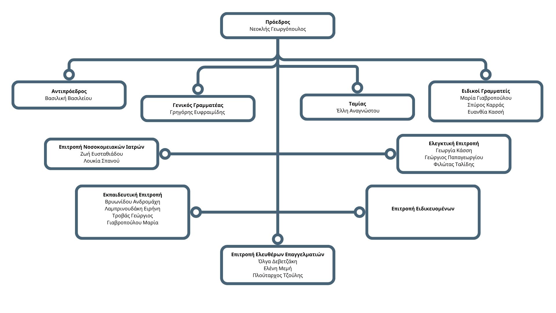
Όργανα
Διοικητικό Συμβούλιο
- Πρόεδρος: Νεοκλής Γεωργόπουλος
- Αντιπρόεδρος: Βασιλική Βασιλείου
- Γενικός Γραμματέας: Γρηγόρης Ευφραιμίδης
- Ταμίας: Έλλη Αναγνώστου
- Ειδικοί Γραμματείς:
- Μαρία Γιαβροπούλου
- Σπύρος Καρράς
- Ευανθία Κασσή
Εκπαιδευτική Επιτροπή
- Ανδρομάχη Βρυωνίδου
- Ειρήνη Λαμπρινουδάκη
- Γεώργιος Τροβάς
- Μαρία Γιαβροπούλου (υπό την ιδιότητά του/της ως μέλος του Διοικητικού Συμβουλίου)
Επιτροπή Νοσοκομειακών Ιατρών
- Ζωή Ευσταθιάδου
- Λουκία Σπανού
- Ευανθία Κασσή (υπό την ιδιότητά του/της ως μέλος του Διοικητικού Συμβουλίου)
Επιτροπή Ελευθέρων Επαγγελματιών
- Όλγα Δεβετζάκη
- Ελένη Μεμή
- Πλούταρχος Τζούλης
- Σπύρος Καρράς (υπό την ιδιότητά του/της ως μέλος του Διοικητικού Συμβουλίου)
Ελεγκτική Επιτροπή
- Γεωργία Κάσση
- Γεώργιος Παπαγεωργίου
- Φιλώτας Ταλίδης
